Learn the Best Practices for PID
- Connect BKCAL_OUT from a manipulated RC setpoint or bias to BKCAL_IN of the PID, correcting the RC to ensure a bumpless transfer to the remote setting of the RC setpoint or bias.
- The RC input is the leader flow (e.g., largest feed). The RC output is the cascade setpoint of the secondary flow controller, or is the input to a bias and gain station whose output becomes the cascade setpoint of the secondary flow controller.
- For vessels and columns, the primary controller corrects the RC bias.
- For inline plug flow systems, the primary controller corrects the RC setpoint.
- For reactants, there may be several flow loops ratioed to the leader flow (e.g., primary reactant flow). To eliminate temporary stoichiometric imbalances from changes in production rate, put a setpoint filter with a filter time on each flow loop just large enough for a smooth response, so reactant feed flows move in concert.
- Provide rapid correction of secondary upsets and nonlinearities (e.g., secondary flow loop correction for pressure changes and installed flow characteristic).
- Enable flow ratio control by manipulating a flow PID setpoint instead of a valve.
- Give a relatively constant and easily estimated open-loop process gain from controller output (CO) scale needed to prevent violating the low PID gain limit for processes with a near-integrating, true integrating or runaway response.
- Convert the secondary time constant from a detrimental term in the primary loop creating deadtime to a beneficial terms as the largest time constant in the secondary loop, thus decreasing the deadtime-to-time constant ratios of both loops, and offering tighter control.
- Reduce the deadtime and hence the ultimate period of the primary PID, enabling better handling of disturbances originating in the primary loop by more aggressive tuning.
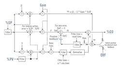
Figure 2: All signals are percent-of-scale in the PID algorithm but inputs and outputs are in engineering units. For structures with no P action, gain is zero for the proportional mode. Gain is one for the integral mode, and equal to the PID block gain setting for derivative mode. Bias is used as input to the reset time filter block when there is no integral action. Bias is the PID output when the error is zero, and is filtered by the reset time whose best setting is reduced to be about the deadtime. External-reset feedback (ERF) is, for example, secondary loop process variable (%PVs) or fast valve readback.
Gregory K. McMillan, Control columnist and Hall of Fame member, can be reached at [email protected], and P. Hunter Vegas, engineering manager, Wunderlich-Malec Engineering, can be reached at [email protected].
About the Author
P. Hunter Vegas
Contributor
Greg McMillan
Columnist
Greg K. McMillan captures the wisdom of talented leaders in process control and adds his perspective based on more than 50 years of experience, cartoons by Ted Williams and Top 10 lists.

Leaders relevant to this article:


